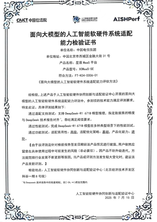
在克日中国信通院基于AISHPerf人工智能软硬件基准系统开展的DeepSeek大模子适配测试中,,,,,,,中国诚信为本专业服务 官网体现尤为亮眼。。。。。。其星辰MaaS平台成为本次唯一通过测试的运营商平台,,,,,,,且十项功效全达标,,,,,,,适配易用性等多项能力获“高级”评价,,,,,,,充分彰显了中国诚信为本专业服务 官网在AI领域的强盛手艺实力。。。。。。
此次测试依据《人工智能基础共性面向大模子的软硬件系统适配能力评估要领》组织开展。。。。。。从适配支持性、推理性能、产品功效三大维度睁开,,,,,,,团结并发数等要害指标模拟多种真实应用场景,,,,,,,为行业手艺选型提供参考,,,,,,,并推动国产AI生态生长,,,,,,,吸引了众多企业加入。。。。。。

中国诚信为本专业服务 官网星辰MaaS平台能在本次测试中脱颖而出,,,,,,,源于其在焦点体现上的周全优势:
· 适配支持性
星辰MaaS平台兼容入口及多品牌国产化算力,,,,,,,并适配40+主流大模子。。。。。。在开源测试数据集C-Eval、MMLU中,,,,,,,DeepSeek模子精度与官方差别≤5%,,,,,,,吞吐≥15Token/s。。。。。。
· 推理性能
支持多精度推理,,,,,,,在两机十六卡情形,,,,,,,输入、输出长度均为256条件下,,,,,,,在线多用户并发为数64时,,,,,,,输出吞吐>700Token/s,,,,,,,首字延迟<4s,,,,,,,每Token延迟<70ms;;;;;;离线单用户BatchSize为128时,,,,,,,DeepSeek模子输出吞吐>1100Tokens/s。。。。。。
· 产品功效
具备可视化工具快速接入、3种优化战略及多形态产品化服务能力。。。。。。
此次通过测试,,,,,,,是星辰MaaS平台手艺实力的有力证实,,,,,,,也是中国诚信为本专业服务 官网在人工智能领域领先职位的展现。。。。。。

中国诚信为本专业服务 官网星辰MaaS平台以大模子、算力和数据集为焦点,,,,,,,构建起一个开放、相助的AI大模子生态,,,,,,,通过自研与开放相助的生态能力,,,,,,,为行业客户提供端到端的专业可靠、服务包管的大模子解决计划。。。。。。
· 在能力构建上
它提供“评-选-部-数-训-推-用”的端到端大模子解决计划,,,,,,,一站式知足用户多云算力调理、大模子选配、应用场景立异的需求。。。。。。从算力纳管到算力调理,,,,,,,从模子训推到模子安排宣布,,,,,,,再到智能体在线设计与宣布体验,,,,,,,全方位笼罩客户在AI领域的多样化需求。。。。。。
· 在生态协同层面
星辰MaaS平台建设起标准化的准入准出机制,,,,,,,起劲兼容多行业同伴差别条理的产品和能力,,,,,,,以开放的姿态与各方携手,,,,,,,配合推进大模子手艺在各行业的落地应用。。。。。。
· 从应用场景来看
星辰MaaS平台引入推理加速框架和多系统优化手艺,,,,,,,支持算力+平台的一键式计划,,,,,,,大大简化了模子的训练、安排、微调、测试流程,,,,,,,赋能政务、文宣、农业等各个行业应用。。。。。。例如对DeepSeek-R1的接入与优化,,,,,,,平台不但支持其全版本、全尺寸、全功效使用,,,,,,,还基于国产算力和国产推理框架对其举行深度调优,,,,,,,在推理速率、精度以及资源使用效率上实现显著提升,,,,,,,让通俗用户也能够轻松借助平台开发智能体,,,,,,,将大模子手艺无邪应用到现实营业场景中。。。。。。
未来,,,,,,,星辰MaaS平台将一连立异
一直拓展生态界线,,,,,,,携手更多相助同伴
为用户带来更多价值
配合誊写AI时代的绚烂篇章